Index of /NetBSD/NetBSD-current/src/crypto/external/apache2/openssl/dist/doc/designs/quic-design/images/

Name Size Date
📁 ../ - -
📁 CVS/ - 2025-07-18 03:00:21
📄 ackm.png 25068 bytes 2025-07-17 13:51:27
📄 connection-state-machine.plantuml 1737 bytes 2025-07-17 13:51:27
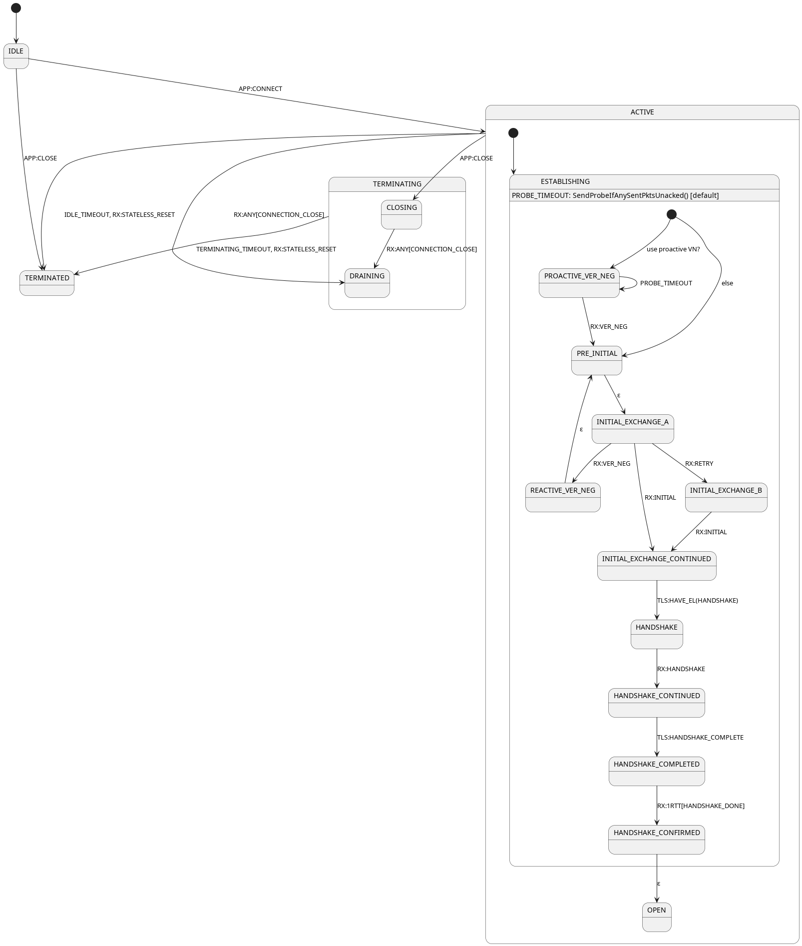
📄 connection-state-machine.png 140698 bytes 2025-07-17 13:51:27
📄 quic-concurrency-models.svg 178079 bytes 2025-07-17 13:51:27
📄 quic-fifm-cfq.png 11086 bytes 2025-07-17 13:51:27
📄 quic-fifm-overview.png 16530 bytes 2025-07-17 13:51:27
📄 quic-fifm-txpim.png 12338 bytes 2025-07-17 13:51:27
📄 quic-io-arch-1.png 11113 bytes 2025-07-17 13:51:27
📄 quic-overview.odg 22501 bytes 2025-07-17 13:51:27
📄 quic-overview.svg 60917 bytes 2025-07-17 13:51:27